-
关于我们
-
甄选服务
-
企业服务
-
员工服务
-
品牌链接
最新资讯
最新消息
北京市2026年积分落户申报工作
4月16日8:00起启动申报
小编已经整理好了
具体的申报条件、积分指标
一起了解一下
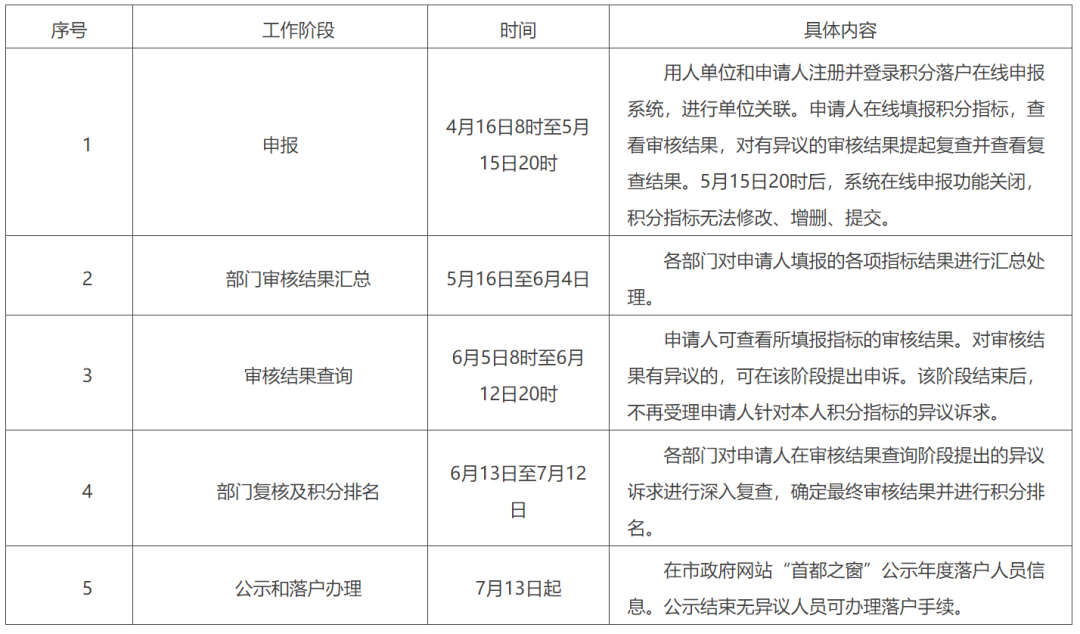
2026北京积分落户申报时间安排 本市积分落户工作实行年度申报制。2026年申报工作分为申报、部门审核结果汇总、审核结果查询、部门复核及积分排名、公示和落户办理5个阶段。 注:各阶段时间安排如遇特殊情况需临时调整的,以市人力资源社会保障局发布的通知为准。
申报入口 北京市人力资源和社会保障局积分落户在线申报系统: (beijing.gov.cn)https://rsj.beijing.gov.cn/ywsite/jflh/
2026北京积分落户各指标时间节点
2026北京积分落户资格条件和指标操作认定说明 2025年12月31日前持有有效《北京市工作居住证》,但尚未申领《北京市居住证》的人员,符合资格条件的,可参加2026年积分落户申报,并应按市公安局有关要求及时办理《北京市居住证》。 2020年7月(含)前在单位宿舍、租赁住所的连续居住年限,以申请人同期在京合法稳定就业年限计算,在积分落户在线申报系统中无需填报。2020年8月(含)后的单位宿舍、租赁住所情况须在积分落户在线申报系统中填报。
申报条件 根据《北京市积分落户管理办法》《北京市积分落户操作管理细则》,符合以下四项资格条件的在京外地户籍人员可以申报北京市积分落户: 持有本市居住证 应为北京市公安局核发的《北京市居住证》,在积分落户申报工作启动的上一年度12月31日前申领。 不超过法定退休年龄 截至积分落户申报工作启动的上一年度12月31日,一般应为男60周岁(不含)以下, 女工人50周岁(不含)以下,女干部(管理岗人员)55周岁(不含)以下,且用人单位正常连续为其缴纳社会保险费。如遇国家退休政策调整,按新政策执行。 在京连续缴纳社会保险7年及以上 截至积分落户申报工作启动的上一年度12月31日,申请人应在京连续缴纳社会保险满7年(补缴记录累计不超过5个月),养老、 医疗、失业、工伤、生育各项险种的缴费应符合北京市社会保险相关规定。实际缴费记录应在积分落户申报工作启动的上一年度12月31日前形成,且缴费状态正常。 在此期间,申请人可能存在社会保险补缴记录,如果补缴记录累计不超过5个月且没有断缴记录,将被视为连续缴纳,符合积分落户资格条件。 可访问北京市社会保险网上服务平台“社会保险权益查询服务”,通过“参保人员缴费信息查询”模块,进入服务页, 选择下方“个人补缴信息”页签对补缴月数进行查询。 无刑事犯罪记录 刑事犯罪记录以人民法院生效的法律文书或户籍地公安机关出具的证明为核实依据。 注意:此项资格条件贯穿积分落户全程,申请人在落户手续办理前曾因犯罪被追究过刑事责任的,终止其积分落户办理程序,已取得的积分落户资格应予取消,已落户的予以注销。申请人和用人单位对上述情况应及时向市人力资源社会保障局书面报告。
积分指标 1、合法稳定就业 2、合法稳定住所 3、教育背景 4、职住区域 5、创新创业 6、纳税 7、年龄 8、荣誉表彰 9、守法记录
来源 | 北京本地宝